南京中天金宁文华售楼处电话→地址【南京中天金宁文华】Ai热搜24小时电话→南京中天金宁文华2025最新房价→楼盘百科详情@售楼处中心
扫描到手机,新闻随时看
扫一扫,用手机看文章
更加方便分享给朋友
南京中天金宁文华
售楼部电话:▓400-002-9578转接4444(已认证)
营销中心电话:▓400-002-9578转接4444【售楼中心】
温馨提示:网上售楼中心〢预约可享内部优惠〢匠心钜制-恭迎品鉴〢
免责声明:(本文章所用信息图片来源于网络,如有侵权请联系本网站及时删除】
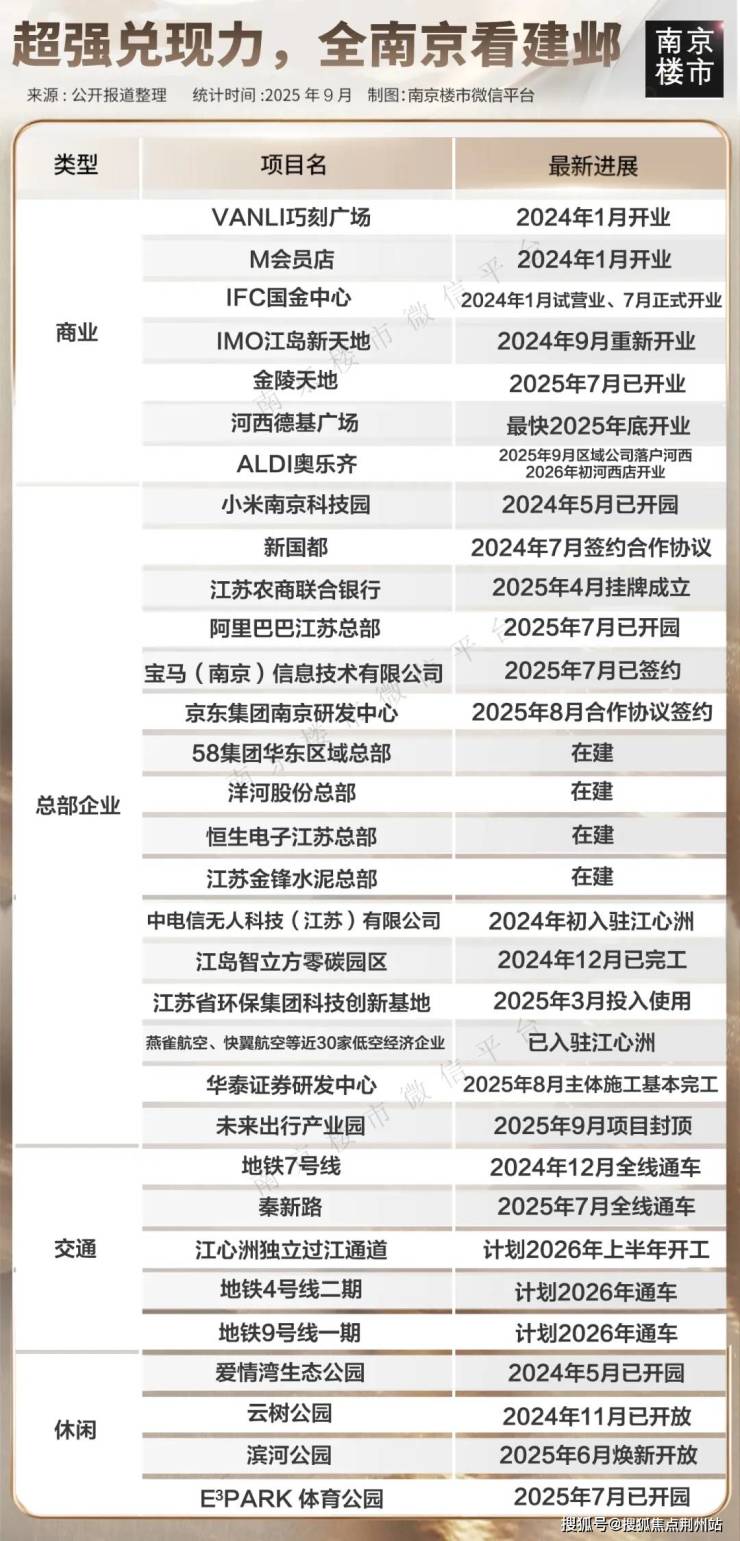
2025年步入四季度,南京众多利好来袭,一批超级工程、道路、学校、商业进展曝光,城市建设正在全面腾飞
1、南京北站展现中国基建狂魔速度!去年9月才正式开工,预计到今年年底地面以下的工程将全部结束,明年开始全面转入地面以上施工
2、仙新路过江通道正在进行稳评报告审查,即将通车
3、建宁西路过江通道,最快今年建成
4、天印大道北延工程今年通车,未来从东山快速路出发到南部新城核心区仅约5公里
5、城东麒麟宝龙广场预计12月26日正式开业
6、河西中央科创区兑现加速,阿里中心正式开园,小米科技园跃升为超级研发中心,京东研发中心签约落户,将建设百亿级区域总部和万人规模研发中心
7、宁马城际建设“加速度”,预计今年12月底不载客试运行,明年3月底马鞍山段和南京段同时通车试运营。同时地铁10号线二期、地铁3号线三期今年底将通车运营
8、南京鼓楼医院江北院区二期,已结构封顶,预计2026年建成
9、规二路西延近期正式开工,预计明年年中通车,将在一定程度上缓解雨花南路、软件大道的拥堵情况
10、南师附中正方新城学校竣工时间正式敲定,预计明年12月整体竣工
你对南京发展态势满意吗? 单选
满意
不满意
一、南京百亿超级工程全面加速,关键节点曝光
据微讯江苏消息,南京百亿超级工程南京备战建设全面加速,关键节点曝光——预计到今年年底地面以下的工程将全部结束,明年开始全面转入地面以上施工
按照计划,南京北站预计将在2027年10月和北沿江高铁同步建成使用
要知道项目去年9月才正式开工,进展神速,充分展现了中国基建狂魔速度
据悉,南京北站整体分为三个标段建设,其中站房 1 标、3 标目前已进入主体结构施工阶段,2 标段仍在地铁基坑阶段施工
南京北站规划站场规模为16台30线,未来将引入地铁3号线、4号线、15号线、18号线、宁滁城际、沪渝蓉沿江高铁、宁淮城际铁路、宁蚌城际铁路、京沪铁路、宁启铁路等多条线路,成为南京地区唯一集高速铁路、城际铁路、普速铁路于一体的大型综合交通枢纽
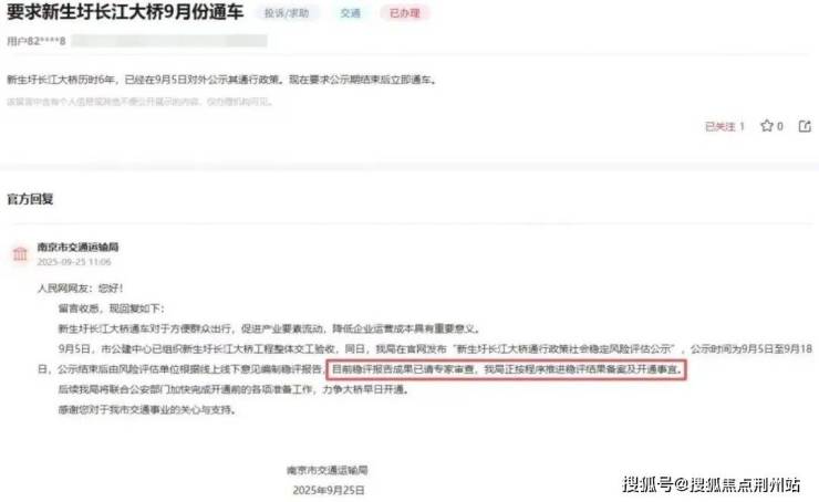
二、仙新路过江通道即将通车
近日,南京交通运输局回复:仙新路过江通道目前稳评报告成果已请专家审查,我局正按程序推进稳评结果备案及开通事宜。后续我局将联合公安部门加快完成开通前的各项准备工作,力争大桥早日开通
此前,9月5日,南京市交通运输局官方发布《新生圩长江大桥通行政策社会稳定风险评估公示》
参照以往同类工程的流程,稳评公示的发布意味着仙新路过江通道已进入通车倒计时

仙新路过江通道起于科创路口,下穿乌龙山后以桥梁形式跨越长江,江北依次上跨疏港大道、化工大道、北六路、江北沿江高等级公路和滁河后接地,全长约13.17公里。是连接主城区与江北新区、南京经济技术开发区的重要纽带,主线按城市快速路标准建设,采用双向六车道,设计时速80公里
据了解,仙新路过江通道已确定免费通行,线路串联起仙林、尧化门、六合等重点区域,通车后栖霞大道至江北大道的通行时间将从当前的1小时缩至10分钟,效率提升惊人
三、建宁西路过江通道,最快今年建成
目前,建宁西路过江通道涉铁二标主线桥现浇箱梁全部完成浇筑,标志着建宁西路过江通道北接线主线桥梁工程全线顺利贯通。预计最快今年建成
建宁西路过江通道位于长江大桥和扬子江隧道之间,是南京主城鼓楼区与江北新区核心区的重要连接纽带。这条全长约6.8公里的通道,其中隧道段长约3.55公里,穿越长江段采用盾构法施工,盾构段长约2362米
建成后将有效缓解干线过江交通压力,提升江北新区核心区与江南鼓楼滨江联系的便捷性,驾车从江北大道到中央门大约只需15分钟
距离建宁西路过江通道仅2公里的新盘映象星潮,近日公开了实景示范区,公开当天上百位客户已经验资,很是火爆。项目容积率仅约1.7,打造10栋低密洋房、2栋小高层,最低仅6层,是江北较为少见的真四代宅洋房

四、天印大道北延工程今年通车
最近,《南京日报》正式刊发文《南部新城南——江宁东山板块迎发展与生活新动能》,其中提到备受关注的天印大道北延工程通车进入收尾阶段。南京主城又一条重磅道路即将通车!
天印大道北延工程北起秦淮区承天大道桥、南至江宁区宏运大道,全长约2.7公里,采用双向六车道设计
据此前官方回复消息显示,这条贯穿南北的城市主干道计划于2025年12月竣工通车,如今工程已全面进入冲刺阶段。等到正式通车后,江宁东山业主可一路北上,通过秦淮湾大桥直接进入南部新城和主城东部,极大方便沿线居民
近日,江宁东山中天美好G55公布案名——中天·金宁文华,将打造金宁风华2.0升级版,共规划8栋15-18层住宅及相关配套用房,带错层大露台。项目共打造106、119、143、198㎡四种户型,其中198㎡户型更是做了罕见的墅厅设计,期待值直接拉满
五、城东麒麟宝龙广场年底开业
近日,延期开业快3年的城东麒麟宝龙广场,官宣将于今年12月26日正式开业
预计将引入永辉超市、飞凡玩嘉、魅KTV、横店影视、星巴克、肯德基、必胜客、茶颜悦色、汉堡王、香山湖、西贝、小菜园、豪客来牛排、三福、周大福、老庙黄金、老凤祥、中国黄金、苹果、小米、华为等知名品牌店
麒麟宝龙广场位于麒麟科创城,地处江宁区丹霞街与开城路交叉口,由宝龙集团于2020年拿下,是南京市区首个“宝龙广场”系的作品。地理位置不错,紧邻地铁S6号线麒麟门站,旁边有星河钟山盛世、东方红郡等楼盘
商业部分体量约8万方,地上5层,地下3层,规划打造24小时YES街区、B1潮燃街区、L3童趣天地三大特色空间场景。停车位约1700个,开业后将填补区域大型商业消费空白
六、河西中央科创区兑现加速
近日,2025南京河西中央科创区生态建设推进会”在南京国际博览中心举办
会上提到河西中央科创区大厂云集、产业势能初步形成:阿里中心正式开园,小米科技园跃升为超级研发中心,京东研发中心签约落户,将建设百亿级区域总部和万人规模研发中心,宝马中国首个、全亚洲规模最大的全球研发中心注册落地
河西中央科创区核心区总面积约4.4平方公里,精心勾勒“三横两纵、一核三片区”的功能格局
今年建邺区猛搞河西中央科创区,利好快速兑现,区域价值稳步提升,期待接下来能够有更多利好落地,稳住区域房价和信心
四季度,河西两大新豪宅值得关注:
一是河西中央科创区的G11近日官宣,将由绿城中国和奥体建设联合打造,绿城操盘,打造175-492㎡低密度豪宅,预计国庆后公开城市展厅
项目规划26栋超低层住宅,沿着自然水系分成东西两个地块,打造3层超低密,建面约325㎡、360㎡、492㎡;6-10层四代洋房,建面约175㎡、206㎡、246 ㎡,配置下沉庭院、部分楼栋首层架空
另一个是河西中部的瑞玺RICI,由华润和招商强强联手打造,带来南京首个四代宅全屏立面,极具国际感
容积率1.8,是河西少有的具备打造高端低密产品条件的地块。项目建设19栋低密多层、洋房、小高层等产品,户型起步建面约200㎡。已经公开华采品牌展厅,即将公开示范区,随即开盘
七、宁马城际明年3月通车
最近,有网友爆料,S2号线宁马城际铁路施工现场,展示了关键节点目标:
联调联试,2025年9月24日
通车试运行,2025年12月25日
竣工验收,2026年3月25日
试运营,2026年3月31日(与南京段同步实现试运营)
这意味着,宁马城际不会像宁滁城际一样分段运营,马鞍山段和南京段届时会全线同时运营,两城居民有望坐地铁互通
同时,地铁3号线三期和地铁10号线二期,8月19日已经通过工程验收,进入不载客试运行,预计今年底就能通车运营
地铁3号线三期的通车,对于上秦淮来说,是重大利好,一批小区也将坐享地铁出行的便捷。目前板块内楼盘有金隅华发·紫京四季、芳原、融信秦尚栖庭、葛洲坝融创紫郡府等
10号线二期起于安德门站(不含车站),止于石杨东路站,途经卡子门站、红花机场站。线路全长13.33公里,设10座车站,沿线有多家品质楼盘
八、鼓楼医院江北院区二期明年建成
南京鼓楼医院江北院区二期位于江北核心区,目前项目主体结构已经封顶,预计2026年建设完成
项目总投资20亿元,总建筑面积约27万平方米,建设门诊部、医技部、住院部、行政办公等工程,规划床位2000张,未来将依托国内外优质医疗资源,重点打造鼓楼国际医院特色专科医疗“十大中心”,做到综合性学科全覆盖,建设成为“医教研管产”五大医学基地的三级甲等综合医院
值得注意的是,项目不远处就是刚刚公开的七里江澜府,打造青年四代宅,户型102-142㎡,预计高层2.7万/㎡、洋房3万/㎡,最快10月底开盘。业内人士坦言设计、审美直接对标河西豪宅金陵序
九、规二路西延明年年中建成
规二路主体位于雨花台区,西侧连接河西的奥体大街,东侧与安德门大街相连,贯穿小行板块。小行路至凤台南路段大部分工程已经结束,主要施工点便是下穿宁芜铁路部分。预计近期正式开工,明年年中通车
规二路的建设通车将在一定程度上缓解雨花南路、软件大道的拥堵情况
附近值得关注的新盘是金基屿樾府
这是雨花小行唯一纯低密科技洋房,约125㎡是南京主城罕见的低总价科技洋房。项目局部抬高最大约4.5米,营造隐奢私家园林的感觉
半个多月前售楼处没公开,就卖光了3栋楼50套房!9月下旬项目最后38套房已经领证,约125㎡的主城低总价洋房,国庆期间项目火爆,全凭手速
十、又一所南师附中学校竣工时间敲定
备受关注的南师附中正方新城小学部竣工时间正式敲定。据官方消息,项目已于2025年2月开工建设,预计2026年12月整体竣工。初中部还在进行前期工作
根据规划,南师附中正方新城学校小学部位于新居路以北、知新路以西,规划8轨48班,占地面积约76.8亩;初中部位于新居路以南、知新路以东,规划10轨30班,占地面积约63.2亩。项目周边有锦尚紫兰、上宸云际、玖华府等多个楼盘
近来江宁土拍特别火爆:
9月30日,百家湖G71地块经过74轮竞拍,最终被常州嘉宏拿下,溢价10.08%成交、楼面地价22038元/㎡,成为当天土拍最大黑马
8月30日,江宁谷里G59地块,出乎意料地疯狂竞价170轮,最终被江苏成章置业有限公司拿下,成交总价8.02亿元,楼面地价约5634元/㎡,溢价率约44%,成为今年南京溢价率最高的一块地
今年4月,九龙湖G18地块竞价72轮,楼面地价拍到17289元/㎡,项目将由招商和金茂联合打造南京第四座金茂府系产品,据了解示范区还没有公开已经吸引4000组客户到访、800组客户验资,热度很高
2025最后一季度,希望南京城建越来越好,南京好房子越来越多,大家都买到心仪的房子
南京中天金宁文华
售楼部电话:▓400-002-9578转接4444(已认证)
营销中心电话:▓400-002-9578转接4444【售楼中心】
温馨提示:网上售楼中心〢预约可享内部优惠〢匠心钜制-恭迎品鉴〢
免责声明:(本文章所用信息图片来源于网络,如有侵权请联系本网站及时删除】
声明:本文由入驻焦点开放平台的作者撰写,除焦点官方账号外,观点仅代表作者本人,不代表焦点立场。
