2026上海浦东佰隽廷官方网站-佰隽廷售楼处电话-佰隽廷楼盘详情-交房时间-房价户型图-小区环境-楼盘详情-交房时间-周边配套-24h电话
扫描到手机,新闻随时看
扫一扫,用手机看文章
更加方便分享给朋友
上海佰隽廷售楼处电话:400-005-0788转6666(已认证)
上海佰隽廷开发商电话:400-005-0788转6666【售楼中心】
温馨提示售楼中心〢预约尊享1V1品鉴礼遇〢匠心钜制-恭迎品鉴〢
温馨提示本项目暂不接受临时到访,过来参观样板房请记得提前来电预约!
免责声明(本文章所用信息图片来源于网络,如有侵权请联系本网站及时删除)
中企三林滨江全新项目案名已定【佰隽廷】;
项目为三林滨江东区的两宗地块,预测为之前公示方案的07-02地块,以及07-05地块。

据规划方案显示,07-02地块拟建13幢9-13层小高层住宅,1幢6层多层住宅;预计可售房源在450套左右。
产品面积段约为100㎡、120㎡、130㎡以及建面约150㎡左右的户型;
同时规划约2500㎡会所以及约1500㎡架空层。

另外一宗07-05地块,由原先的Rr3类住宅用地调整成为Rr3Rr4类混合住宅用地;
其中Rr4类租赁住宅占比≥70%,Rr3类住宅≤30%。
根据设计方案显示,该地块拟建5幢8-18F租赁住房、4幢8-10F商品房以及社区配套,其中可售住宅分布在社区南侧,仅约160套左右。

两宗地块位于三林滨江东区,靠近8号线、以及在建中的19号线凌兆新村站。
周边的中企云萃森林目前是尾盘在售阶段。

在近期的规划调整中,07-05地块由三类住宅用地调整为Rr3Rr4类混合用地,Rr4类占比7成,该地块主要以租赁为主;
另外,07-08地块从之前的商住混合用地,调整为Rr4类住宅&商业混合用地,剔除了可售商品房。

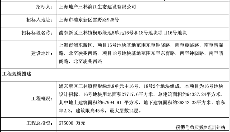
此外,上述规划公示的两宗地块,也已经发布了招标信息。
从参数上看,07-05地块地上总建筑面积67994.91㎡,但文件要求商品房计容面积不高于17979㎡,保障性租赁用房不低于45771㎡,商品房比例低于保租房。


07-05地块预计提供64套约100㎡和96套115㎡的3房户型共160套房源。

而07-02地块的总投资则达到97亿元,容积率1.8,预计至少包含100、120、130、150㎡户型,甚至可能有2500㎡会所。


上海佰隽廷售楼处电话:400-005-0788转6666(已认证)
上海佰隽廷开发商电话:400-005-0788转6666【售楼中心】
温馨提示售楼中心〢预约尊享1V1品鉴礼遇〢匠心钜制-恭迎品鉴〢
温馨提示本项目暂不接受临时到访,过来参观样板房请记得提前来电预约!
免责声明(本文章所用信息图片来源于网络,如有侵权请联系本网站及时删除)
声明:本文由入驻焦点开放平台的作者撰写,除焦点官方账号外,观点仅代表作者本人,不代表焦点立场。
