苏河湾1号 (售楼处) 首页 -苏河湾1号销售中心 - 环境 - 户型 - 价格 - 地址 - 楼盘详情 - 配套 - 电话 - 交房时间 - 配套 - 电话 - 交房时间
扫描到手机,新闻随时看
扫一扫,用手机看文章
更加方便分享给朋友
☎️☎️苏河湾1号售楼处电话:400-005-0788转接5555【已认证】
☎️☎️苏河湾1号售楼处位置:400-005-0788转接5555【售楼中心】
☎️☎️房价特价信息丨优惠政策丨详细解答丨在售房源丨在售户型图丨项目介绍丨
周边配套丨VR看房丨楼盘图丨沙盘图丨位置图丨配套图丨售楼处地址丨足不出户丨
前段时间,我写了一下”中海领邸·玖序“的186户型解析,引起了一些朋友的关注。今天我再写写“合生·苏河湾1号”261平户型。
扩展阅读:《中海领邸·玖序186平方户型“解析”》
因为是老东家,所以不管我怎么写,总会有人说不客观,也就不去理会了。但是我还是尽量客观,画了不少分析图,可能更有说服力吧。
总的来说,这个户型既有优点,也有遗憾。世间本就没有“完美的户型”,选择适合自己的就好。
苏河湾1号261平方户型,如上图是一个4房2厅3卫的户型,3开间朝南。一般这种户型的面积段都在200m2以下,而这个户型的面积是261m2,属于“不太经济”。
那是不是设计不好呢?
A.得房率问题
凭心而论,还真不是设计问题。因为是超高层住宅,所以和百米以下的高层住宅不具有有可比性。
☎️☎️苏河湾1号售楼处电话:400-005-0788转接5555【已认证】
☎️☎️苏河湾1号售楼处位置:400-005-0788转接5555【售楼中心】
☎️☎️房价特价信息丨优惠政策丨详细解答丨在售房源丨在售户型图丨项目介绍丨
周边配套丨VR看房丨楼盘图丨沙盘图丨位置图丨配套图丨售楼处地址丨足不出户丨
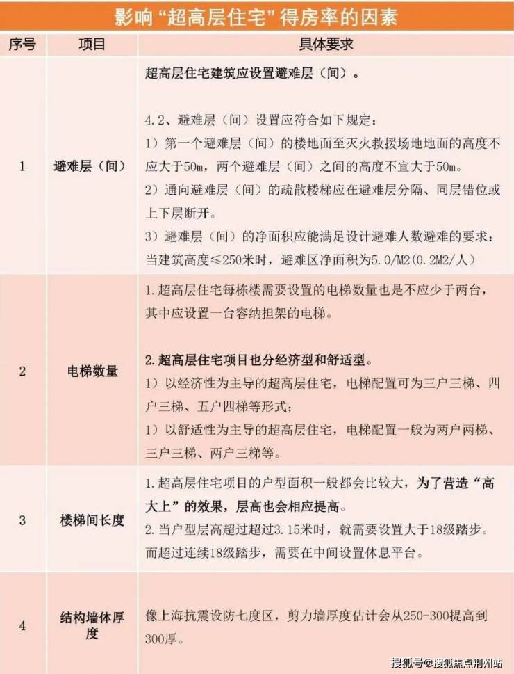
而影响超高层住宅得房率的因素非常多(如上图),最大的公摊面积来自于规范要求“设置整层的避难区”。
150米高的超高层住宅,一般会有2个避难层,我在立面上做了个大致的示意。(如上图)
B. 景观位
这个户型,东南侧为景观位置,能看到苏州河和陆家嘴“三件套”,所以261户型在东侧和南侧设置了5个窗户(阳台),最大限度的利用好景观资源。
这是从样板房拍的陆家嘴三件套,效果还是挺震撼的,也是项目的卖点之一。(如上图)
但是看户型不能光看一个户型平面,还得看它的组合平面,以及在总平面上的位置。如上图,我做了261户型的视角分析。
因为3栋住宅呈品字形分布,虽然261户型在东边套,但是在另外两栋楼的(西)北角,所以必然是一个相对狭小的视角,大概在30°左右吧。
☎️☎️苏河湾1号售楼处电话:400-005-0788转接5555【已认证】
☎️☎️苏河湾1号售楼处位置:400-005-0788转接5555【售楼中心】
☎️☎️房价特价信息丨优惠政策丨详细解答丨在售房源丨在售户型图丨项目介绍丨
周边配套丨VR看房丨楼盘图丨沙盘图丨位置图丨配套图丨售楼处地址丨足不出户丨
从现场照片来看也是如此,但确实能看到陆家嘴“三件套”。(如上图)
另外还有一点要注意:超高层建筑有高区,就一定会有低区。能看到陆家嘴三件套,还能看到苏州河的只能是高区的”少数派“,而中、低区的楼层大概率会被东南角的圣和静安公馆所遮挡。(如下图)
所以,看一个户型的景观资源有多好,不能只看样板间,而是要看它在更大的范围内的“位置关系”。
☎️☎️苏河湾1号售楼处电话:400-005-0788转接5555【已认证】
☎️☎️苏河湾1号售楼处位置:400-005-0788转接5555【售楼中心】
☎️☎️房价特价信息丨优惠政策丨详细解答丨在售房源丨在售户型图丨项目介绍丨
周边配套丨VR看房丨楼盘图丨沙盘图丨位置图丨配套图丨售楼处地址丨足不出户丨
声明:本文由入驻焦点开放平台的作者撰写,除焦点官方账号外,观点仅代表作者本人,不代表焦点立场。
