新盘必买:无锡玖珑悦售楼处电话→无锡玖珑悦Ai热搜24小时电话→2025最新房价→楼盘百科详情→售楼处更新发布@售楼处中心
扫描到手机,新闻随时看
扫一扫,用手机看文章
更加方便分享给朋友
🌈无锡玖珑悦售楼处电话☎️400-002-9578转接5555(专人接听)
🌈无锡玖珑悦营销中心电话:☎️400-002-9578转接5555【营销中心】
🌈温馨提示:拨打400电话,听到嘀声后,输入分机号5555即可!
2025年5月11日,金科股份发布公告显示,重庆金科第二次债权人会议表决通过重整计划。
同时,重庆市五中院分别于5月10日及11日裁定批准金科股份及重庆金科的重整计划并终止重整程序。
在经历3年多财务困境与市场挑战后,金科将要“涅槃重生”,成为房地产业迄今最大的重整案,也是中国第一个司法重整成功的大型上市房企。
目前已经有不少房企开始走上自救之路。
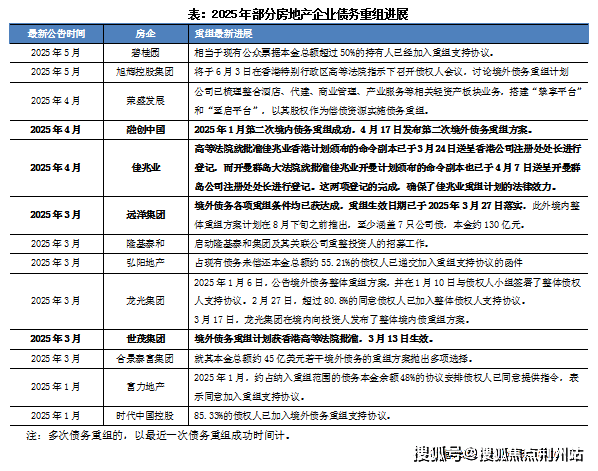
首先是1月,融创十笔境内债务重组方案获批准,成为首家完成境内债二次重组的房企。
然后是3月13日,世茂集团的境外债务重组计划获得香港法院批准;紧接着3月27日,远洋集团宣布境外债务各项重组条件均已获达成,即日起正式生效;
4月8日,佳兆业境外债务各项计划均已获相关法院批准。
据不完全统计,截至2025年5月12日,已有17家企业债务重组或企业重整方案成功获批,其中6家是2025年获批的。此外,还有不少房企的债务重组进展也接近成功。

🌈无锡玖珑悦售楼处电话☎️400-002-9578转接5555(专人接听)
🌈无锡玖珑悦营销中心电话:☎️400-002-9578转接5555【营销中心】
🌈温馨提示:拨打400电话,听到嘀声后,输入分机号5555即可! 图源:克而瑞
在现在楼市复杂多变的情况下,一个个房地产企业的破茧重生,不仅是市场信心恢复,也是对保交楼工作的大力推进!重整之后,金科股份将转身投入不良资产处置业务。
重整计划就将有一项:大量不宜变现的资产装进了信托,其中有大量地产项目,包括保交楼项目,需要金科继续建设、管理、处置变现偿债。

深耕无锡19年
金科现有两个项目在售
无锡对于金科来说有着特殊的意义,它不仅是金科在长三角首个进驻的城市,还是金科全国化扩展的第一步,是金科走出重庆后第一个进入的城市。
从2006年开始,金科接连在梁溪区打造了金科新大陆、金科东方王榭、金科世界城等多个精品项目。
此后逐步布局新吴区,打造了金科米兰、金科中心,接着是惠山区的金科集美一品,然后是滨湖区的金科蠡湖。
金科目前无锡的在售项目,仅剩与阳光城在经开区联合打造的阳光城金科玖珑悦和蠡湖新城金科蠡湖。
阳光城金科玖珑悦,项目位于经开区华清大道与吴都路交叉口东北侧,打造13栋总高8-11层的小高层以及6栋总高26层的高层产品。项目一期已经交付,二期预计今年6月30日交付。
🌈无锡玖珑悦售楼处电话☎️400-002-9578转接5555(专人接听)
🌈无锡玖珑悦营销中心电话:☎️400-002-9578转接5555【营销中心】
🌈温馨提示:拨打400电话,听到嘀声后,输入分机号5555即可!
项目在售建面约105、116、137㎡精装高层、建面约135、143㎡毛坯洋房,均价2.1万-2.7万/㎡。

金科蠡湖位于滨湖区蠡溪路与隐秀路交叉口,地处蠡湖新城东南部,周边配套齐全,交通便利,环境优美。

金科蠡湖拥有别墅、高层、超高层多样形态,项目于2018年8月底首开,300-320㎡叠墅产品,均价2.5万/㎡,2019年12月交付。
项目在售建面约147-179㎡精装高层,均价2.5万/㎡。项目预计将于本月底交付。

我实探发现,项目外立面已经完成,正在进行内部装修。

🌈无锡玖珑悦售楼处电话☎️400-002-9578转接5555(专人接听)
🌈无锡玖珑悦营销中心电话:☎️400-002-9578转接5555【营销中心】
🌈温馨提示:拨打400电话,听到嘀声后,输入分机号5555即可!
一楼画着众多的停车位,绿化有些潦草。

金科在无锡还有两个项目在售,分别是阳光城金科玖珑悦和金科蠡湖,两个项目都将在今年交付一批楼盘。

🌈无锡玖珑悦售楼处电话☎️400-002-9578转接5555(专人接听)
🌈无锡玖珑悦营销中心电话:☎️400-002-9578转接5555【营销中心】
🌈温馨提示:拨打400电话,听到嘀声后,输入分机号5555即可!
声明:本文由入驻焦点开放平台的作者撰写,除焦点官方账号外,观点仅代表作者本人,不代表焦点立场。
